Упр.35.23 ГДЗ Мерзляк 10 класс Базовый уровень (Алгебра)
Решение #1

Рассмотрим вариант решения задания из учебника Мерзляк, Номировский, Полонский 10 класс, Вентана-Граф:
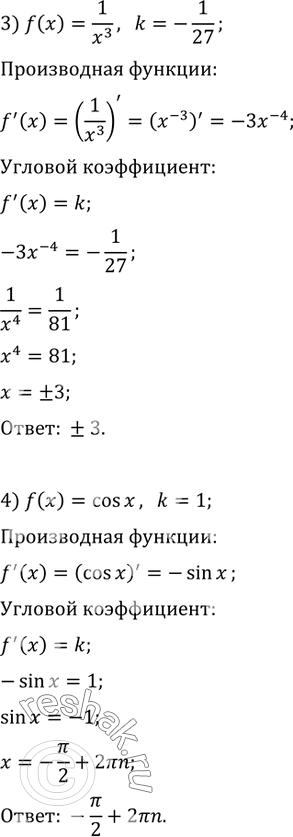
35.23. Касательная к графику функции f в точке с абсциссой x_0 имеет угловой коэффициент k. Найдите x_0, если:
1) f(x)=x^4, k=-32; 3) f(x)=1/x^3, k=-1/27;
2) f(x)=x^(1/3), k=1/27; 4) f(x)=cos(x), k=1.
*размещая тексты в комментариях ниже, вы автоматически соглашаетесь с пользовательским соглашением