Упр.35.17 ГДЗ Мерзляк 10 класс Базовый уровень (Алгебра)
Решение #1

Рассмотрим вариант решения задания из учебника Мерзляк, Номировский, Полонский 10 класс, Вентана-Граф:
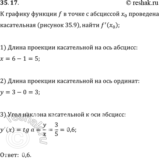
35.17. К графику функции f в точке с абсциссой x_0 проведена касательная (рис. 35.9). Найдите f'(x_0).
*размещая тексты в комментариях ниже, вы автоматически соглашаетесь с пользовательским соглашением