Упр.323 ГДЗ Никольский Потапов 9 класс (Алгебра)

Решение #1

Изображение 323.а) корень третьей степени из 4 / корень четвертой степени из 8;б) корень третьей степени из 100 / корень из 10;в) корень из (m/n) * корень третьей степени из...

Решение #2

Изображение 323.а) корень третьей степени из 4 / корень четвертой степени из 8;б) корень третьей степени из 100 / корень из 10;в) корень из (m/n) * корень третьей степени из...

Рассмотрим вариант решения задания из учебника Никольский, Потапов 9 класс, Просвещение:
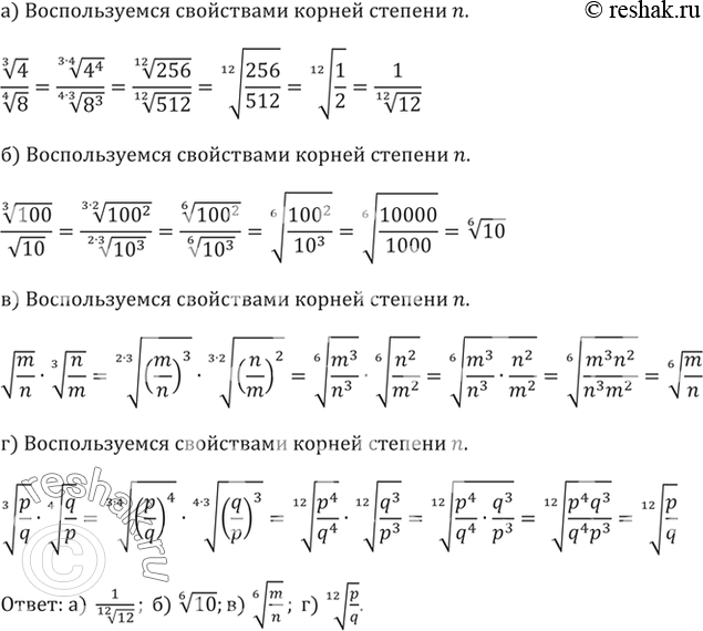
323.
а) корень третьей степени из 4 / корень четвертой степени из 8;
б) корень третьей степени из 100 / корень из 10;
в) корень из (m/n) * корень третьей степени из (n/m);
г) корень третьей степени из (p/q) * корень четвертой степени из (q/p).
*Цитирирование задания со ссылкой на учебник производится исключительно в учебных целях для лучшего понимания разбора решения задания.
*размещая тексты в комментариях ниже, вы автоматически соглашаетесь с пользовательским соглашением