Упр.23.8 ГДЗ Мерзляк 10 класс Базовый уровень (Алгебра)
Решение #1

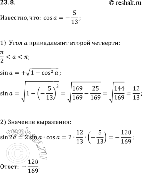
Рассмотрим вариант решения задания из учебника Мерзляк, Номировский, Полонский 10 класс, Вентана-Граф:
23.8. Найдите sin(2a), если cos(a)=-5/13 и ?/2 < a < ?.
*размещая тексты в комментариях ниже, вы автоматически соглашаетесь с пользовательским соглашением