Упр.191 ГДЗ Колягин Ткачёва 10 класс (Алгебра)
Решение #1
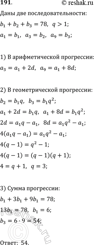
Решение #2

Рассмотрим вариант решения задания из учебника Колягин, Ткачёва, Фёдорова 10 класс, Просвещение:
191. Три числа, сумма которых равна 78, образуют возрастающую геометрическую прогрессию. Эти же три числа являются первым, третьим и девятым членами некоторой арифметической прогрессии. Найти большее из этих чисел.
*размещая тексты в комментариях ниже, вы автоматически соглашаетесь с пользовательским соглашением