Упр.18.12 ГДЗ Мерзляк 10 класс Базовый уровень (Алгебра)
Решение #1

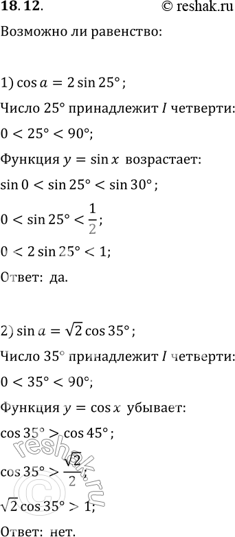
Рассмотрим вариант решения задания из учебника Мерзляк, Номировский, Полонский 10 класс, Вентана-Граф:
18.12. Возможно ли равенство:
1) cos a=2sin 25°; 2) sin a=v2cos 35°?
*размещая тексты в комментариях ниже, вы автоматически соглашаетесь с пользовательским соглашением