Упр.1.35 ГДЗ Мерзляк 10 класс Базовый уровень (Алгебра)
Решение #1

Рассмотрим вариант решения задания из учебника Мерзляк, Номировский, Полонский 10 класс, Вентана-Граф:
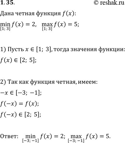
1.35. Функция f является чётной и [1;3]min f(x) = 2, [1;3]max f(x) = 5. Найдите [-3;-1]min f(x), [-3;-1]max f(x).
*размещая тексты в комментариях ниже, вы автоматически соглашаетесь с пользовательским соглашением