Упр.1.23 ГДЗ Мерзляк 10 класс Базовый уровень (Алгебра)
Решение #1

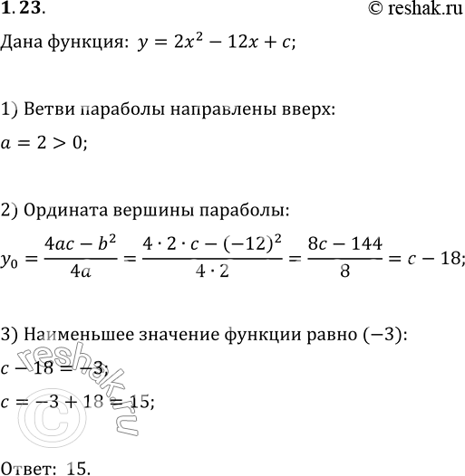
Рассмотрим вариант решения задания из учебника Мерзляк, Номировский, Полонский 10 класс, Вентана-Граф:
1.23. При каких значениях c наименьшее значение функции y=2x^2-12x+c равно -3?
*размещая тексты в комментариях ниже, вы автоматически соглашаетесь с пользовательским соглашением