Упр.1.22 ГДЗ Мерзляк 10 класс Базовый уровень (Алгебра)
Решение #1

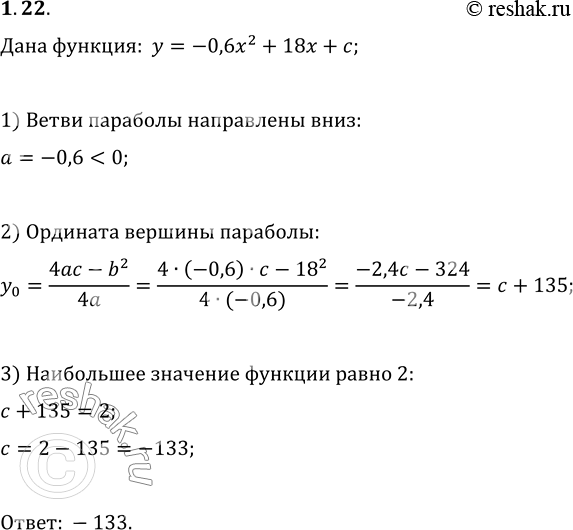
Рассмотрим вариант решения задания из учебника Мерзляк, Номировский, Полонский 10 класс, Вентана-Граф:
1.22. При каких значениях c наибольшее значение функции y=-0,6x^2+18x+c равно 2?
*размещая тексты в комментариях ниже, вы автоматически соглашаетесь с пользовательским соглашением